Построение и автоматизация процессов управления ресурсами в компании «ЛИИС Инженерные решения
О проекте и заказчике
Компания «ЛИИС Инженерные решения» более 15 лет занимается проектированием и интеграцией сложных инженерных систем, а также разработкой современных SaaS и IT-решений для людей и бизнеса. В портфолио компании более 500 проектов, среди которых бизнес-центры, спортивные объекты и офисы, создание мультимедийных комплексов и выставочных пространств, а география проектов распространяется не только на Москву и Санкт-Петербург, но и на Алтай, Сахалин, Красноярский край, Краснодарский край и ХМАО.
Цели и задачи проекта
Специалисты подберут продукт под ваши задачи
Вы всегда можете получить дополнительную информацию по продукту на открытой презентации у вас в офисе или по скайпу. Мы подберем продукт, который будет подходить вашему бизнесу.
Заказать консультациюОписание проекта
До начала проекта для ведения оперативного и управленческого учета сотрудники компании использовали электронные таблицы. Это усложняло процедуру контроля, увеличивало время на обработку данных и в результате создавало сложности не только для управления МПЗ и получения фактических данных по бюджету в компании, но и для принятия управленческих решений. Для реализации планов по развитию компании было принято решение о внедрении программных продуктов БИТ.СТРОИТЕЛЬСТВО и БИТ.ФИНАНС . Выбор данных решений также был обусловлен тем, что сотрудники компании, отвечающие за ведение учета и отражение результатов деятельности, имеют значительный положительный опыт работы с конфигурациями 1С, а выбранные решения разработаны на основе этой системы.
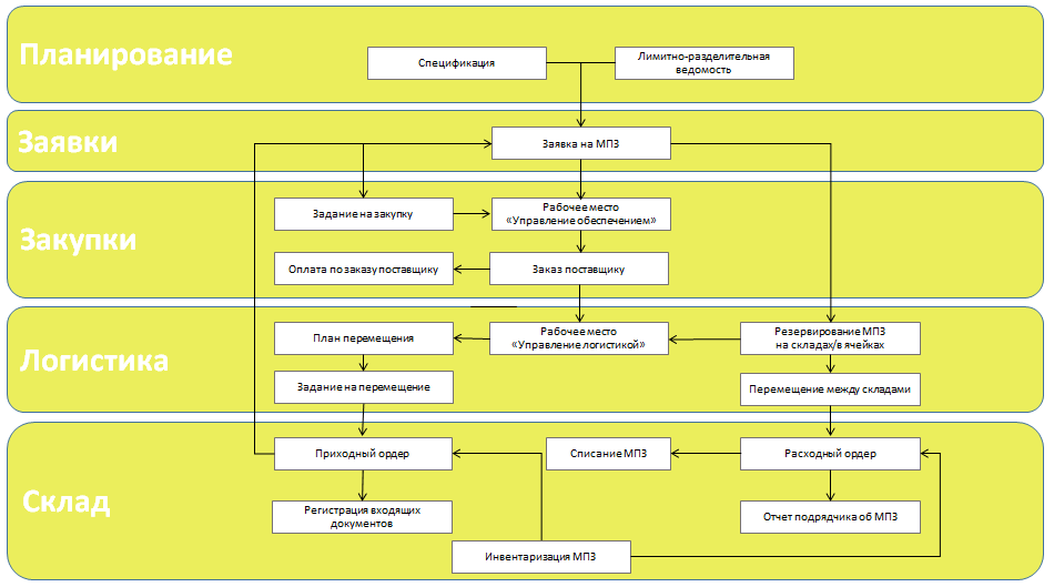
Внедрение модуля «Снабжение и склад»
В результате проведенного анализа были определены основные моменты, которые требовали модификаций функционала модуля, сохранив при этом логику типового решения.
Во время внедрения были выполнены необходимые настройки и доработки функционала модуля: добавлен учётный документ - «Спецификация», между документами этапа планирования, этапа закупки и этапа использования МПЗ были созданы дополнительные связи с целью повышения удобства учета и получения дополнительных возможностей в части контроля МПЗ. В ходе внедрения также были разработаны дополнительные отчеты и печатные формы: по Спецификациям, по заявкам на МПЗ, по Заказам поставщику, по анализу остатков МПЗ, по план-фактному анализу. Для удобства сотрудников компании разработаны формы подбора по документам учёта движения МПЗ.
Важным этапом внедрения программного продукта было моделирование учета МПЗ на тестовых данных, которое позволило получить систему, полностью соответствующую специфике и требованиям компании в части учетных задач по МПЗ.
Таким образом, внедрение программного продукта БИТ.СТРОИТЕЛЬСТВО/Снабжение и склад позволило оптимизировать учет МПЗ и других элементов бизнес-процессов компании, упростить работу пользователей с программой и повысить оперативность решений, принимаемых в ходе деятельности.
Внедрение БИТ.ФИНАНС
Процесс внедрения решения БИТ.ФИНАНС включал несколько этапов, связанных с анализом бизнес-процессов и потребностей компании, настройкой функционала модуля и его интеграцией в работу сотрудников.
На первом этапе были проведены консультации с представителями «ЛИИС Инженерные решения» и специалистами «Первый БИТ» для изучения потребностей компании и выявления основных проблем, которые требуют решения в рамках бюджетирования и планирования. Были выработаны алгоритмы для эффективного использования функционала модуля в соответствии с требованиями компании. В результате анализа и совместной работы смоделированы механизмы отражения фактических данных по разным статьям в бюджете доходов и расходов. Далее была выполнена настройка функционала модуля и проведено обучение сотрудников с подробным объяснением, как использовать все функциональные возможности системы. Важно отметить, что внедрение программного продукта обеспечило возможность формирования различных расчетов по бюджету с помощью аналитических инструментов и отчетов.
Таким образом, внедрение решения БИТ.ФИНАНС значительно упростило и оптимизировало процессы бюджетирования и планирования, а также позволило компании быстрее реагировать на изменения.
Интеграция 1С:ЗУПс и телеграм-бота
В телеграм-боте формируется файл об отработанном времени сотрудников по каждому объекту. Информация из этого файла автоматически загружается в Табель учета рабочего времени в 1С:ЗУПС. Таким образом, данная интеграция позволяет произвести расчет заработной платы сотрудников по объектам, а затем отразить эти данные в бюджете проекта.
Результаты проекта:
После внедрения программных продуктов были получены следующие результаты:
- С внедрением программного продукта БИТ.ФИНАНС компания «ЛИИС Инженерные решения» более точно проводит планирование и анализ деятельности, эффективно управляет ресурсами, грамотно планирует свои операции, рассчитывает объемы заказов и оптимизирует затраты.
- Повышена эффективность учёта и контроля МПЗ, что достигнуто в результате автоматизации процессов в едином информационном пространстве, основой которого является программный продукт БИТ.СТРОИТЕЛЬСТВО. Внедрение модуля Снабжение и склад позволило значительно упростить и ускорить процессы учёта, контроля и анализа движения МПЗ в компании.
Экономический эффект:
- На 300% ускорился процесс получения управленческой отчетности и на 200% регламентированной отчетности.
- На 25% сократились трудозатраты в подразделениях и расходы на материальные ресурсы.
- На 20% увеличилась оборачиваемость складских запасов.
- На 10% сократились производственных издержек.
Таким образом, в результате внедрения программных продуктов БИТ.СТРОИТЕЛЬСТВО и БИТ.ФИНАНС было достигнуто существенное улучшение производительности и эффективности работы в компании, благодаря чему управление процессами учёта, контроля и планирования стало более прозрачным и легкодоступным для всех сотрудников.
Попробуйте программу в действии прямо сейчас, заказав бесплатную демонстрацию
Новости БИТ.СТРОИТЕЛЬСТВО
Последние новости по продуктам линейки БИТ.СТРОИТЕЛЬСТВО и автоматизации. Все самое новое и интересное о мероприятиях и наших достижениях.
Все новости11.03.2026
Обновление цен на БИТ.СТРОИТЕЛЬСТВО с 1 апреляОзнакомьтесь с актуальными изменениями, которые начнут действовать с 1 апреля 2026 года
04.09.2025
Прекращение поддержки Системы лицензирования 1.6 для БИТ.СТРОИТЕЛЬСТВО. Переключение на Систему лицензирования 2.0.
11.08.2025
День строителя: БИТ.СТРОИТЕЛЬСТВО дарит подаркиПоздравляем с Днём строителя — профессиональным праздником тех, кто своим трудом создаёт комфортную...
Модули БИТ.СТРОИТЕЛЬСТВО
Каждый модуль закрывает весь цикл задач одного из подразделений. Их можно приобрести как одновременно, так и по мере возникновения потребностей у компании
Все модулиНет времени долго разбираться в решениях и их внедрении? Просто закажите звонок!